来吴川,过大年!这些精彩活动等着你
时光未歇,繁华焕彩
一岁一年,熠熠生辉
马上到春节假期啦!
今年春节,想好去哪里旅游了吗?

吴川诚挚邀请您
来吴川,过大年!

应该怎么形容吴川?
它是粤西唯一状元林召棠的故里

它是“中国民间文化艺术之乡”

吴川飘色。
它是全国首个“中国月饼之乡”

它是“中国羽绒之乡”
它是“中国塑料鞋之都”
......
它有十字街、南城门古驿道、
霞街古水道、极浦亭古水道
它有烂镬炒粉、长岐牛杂水、
手工马鲛鱼丸、吴川烤鱼、吴川月饼
在此,发布君特意整理了
春节期间吴川的重要文化活动信息表
请跟随发布君的脚步
一起来看看吴川的新春好去处~

01
看民俗、赏非遗
悠长的历史
孕育了灿烂多彩的文化
被评为“中国民间文化艺术之乡”的吴川
汇聚了古越文化、汉闽文化和中原文化等
多种文化因子
经过千百年的传承发展
创造出大量富有地方特色的
非物质文化遗产

吴川飘色。
其中,飘色、花桥、泥塑
被誉为“吴川三绝”
吴川飘色被列为国家级非物质文化遗产
吴川泥塑被列为广东省非物质文化遗产

吴川花桥。

吴川泥塑园作品。

状元灯会。
绚丽多彩的民俗风情
对美好生活的希冀
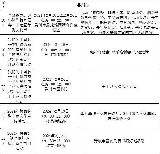
活动时间:1月10日-2月24日
活动地点:鼎龙湾国际海洋度假区
活动内容:吴川飘色巡游、龙狮鼓舞、调顺网龙烟花电音派对、中华杂技秀、岭南庙会天仙贺岁NPC、凤凰飞天、龙年版烟花秀都安排上啦....
(可上下滑动查看活动详情)








活动预告:“趣味灯谜会 欢乐迎新春”灯谜竞猜活动
活动时间:2024年2月10日(10:00-12:00)
活动地点:吴川市图书馆
活动内容:活动将通过趣味灯谜会的形式,在大年初一与群众欢乐迎新春。
活动预告:梅菉街道“猜灯谜 庆元宵”节日活动
活动时间:2024年2月24日(9:30-12:00)
活动地点:梅菉街道办
活动内容:开展丰富的元宵节猜灯谜活动。现场将挂起彩灯,燃放焰火,把谜语写在纸条上,贴在五光十色的彩灯上供人们猜想。
02
美食吃不停
肥美的鱼虾蟹
琳琅满目的街边小吃
极富地方特色的十大名菜
吴川不仅好玩,还很“好吃”
遍地都是美妙滋味

肥美海鲜。

烂镬炒粉。

手工马鲛鱼丸。

猪油籺。

吴川烤鱼。
说到美食
必须提吴川人的年例酒席
时间主要集中在每年正月至三月
村庄或者个人大摆酒席宴请亲朋好友
从十余桌到上百桌不等
从不收取礼金
食客们空手
或提一箱饮料而来即可


小青龙、烧乳猪、沙虫、炖盅汤……
年例酒席菜肴之丰富令人咋舌
大家把酒言欢间增进感情
然后满腹而归

活动预告:“汤圆裹浓情 欢乐庆元宵”活动
活动时间:2月24日10:00-12:00
活动地点:吴川市图书馆
活动内容:美食共享,欢乐加码!元宵节当天,吴川市相关单位以“我们的中国梦--文化进万家”为主题, 邀请市民朋友们一起制作手工汤圆,欢乐庆元宵。

03
好玩好逛在吴川
吴川是广东著名的古商埠
南城门古驿道、霞街古水道
和极浦亭古水道
自古以来繁荣热闹
车马行人络绎不绝
如今依然有迹可循

南城门。

极浦亭。
十字街曾是吴川的商业中心
是梅菉墟最繁华的地方
曾有“小佛山”之美誉
站在杂货行抬头望去
可见“李义记”“吴伟雄”等极具时代特征的店名
让人仿佛穿越到从前

十字街。
除了古迹
吴川还有各种各样的度假区与乐园
绵长的海岸线
不仅带来了丰富肥美的海鲜
还带来令人神往的秀美海景
海景与游玩相结合
其乐无穷也

鼎龙湾国际海洋度假区
是国家4A级旅游景区
16公里的黄金海岸
碧海蓝天、水清沙幼
每一帧都是令人沉醉的美景
还有包含32种大型水上项目的水世界
让你尽享水上游玩乐趣


鼎龙湾水世界游乐设施。
吉兆湾海滨旅游度假区
有着“中国最佳避暑胜地”
“广东十佳休闲度假区”的美誉
全长11.2公里的海岸线
奇石棋布,椰影婆娑
常有海洋爱好者驱车前来
玩海上跳伞、风帆、快艇、冲浪等

万聚生态乐园
是集农业观光、生态美食、休闲度假等
为一体的大型休闲农业旅游基地
客房餐饮、儿童乐园
户外烧烤、田园采摘、户外垂钓等
配套设施一应俱全

活动预告:阅海华府新春音乐灯光美食嘉年华
活动时间:2月9日至2月25日(年三十到元宵节)
活动地点:吴川市海滨街道海滨一路阅海华府商铺南面广场
活动内容:从年三十到元宵节,在阅海华府大型新春音乐灯光美食嘉年华上,既能吃家乡美食,让你品尽乡愁,又有全国各地风味小吃,让你吃遍五湖四海。举办方邀请多位男女知名网红歌手及乐队进行跨年狂欢、新春音乐节等演艺活动。
活动现场设有新型大小游戏,品类多样等游乐项目,同时,现场还有时尚艺术灯光秀,在指定区域设置绚丽多彩的时尚灯光造景,以各种灯组、时尚灯饰、互动灯光娱乐,打造具“龙年特色”的迎春节庆。

此外,吴川最近还上线了美食地图
还没有想好如何
吃喝玩乐的朋友
也可按照这份地图
打开吴川游玩的更多路线~

千年古城是它
各种美食琳琅满目是它
滨海风光优美、海鲜丰富肥美也是它
好吃好玩,且交通便利的吴川





粤公网安备44088302000105号